Architecture overview
Explore a high-level overview of Codat's platform architecture
Introduction
Codat has a microservice architecture. This modular structure parallelizes software development and enables a scalable and robust system to be created.
There are currently over 100 services that make up the Codat technology infrastructure, each with a separate instance for each of the two environments (integration and production). Most importantly, each connectionConnection A link between a Codat company and a data source (like an accounting platform). Each connection represents authorized access to pull or push data from that platform. to an external data sourceData source An external platform (such as QuickBooks, Xero, or a bank) that Codat integrates with to pull or push financial data. is a separate service that handles authentication, authorization, data fetch, and data mapping.
Services are configured to automatically scale out to multiple instances in the event of increased load. This ensures high levels of availability and performance. The load on instances is proactively monitored by Microsoft Azure, and the engineering team is alerted in the event of unexpected spikes.
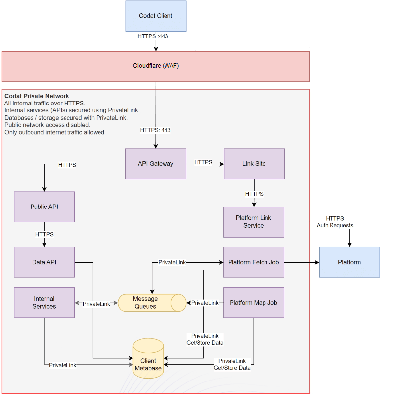
Networking flow topology
You can see the overview of Codat's networking flow topology on the image below. Clients call through a Web Application Firewall (WAF) to our gateway, which is routed to the correct service.

Hosting and data storage
Codat uses the Microsoft Azure platform for all hosting and data storage, located in the UK only. Microsoft Azure is a growing collection of integrated cloud services that developers and IT professionals use to build, deploy, and manage applications through a global network of data centres.
In particular, Codat uses Azure’s Platform as a service (PaaS) offering. It includes hosting, networking, and storage infrastructure as well as middleware, development tools, and other resources required to support a complete web application lifecycle.
This allows Codat to focus on the services we create while Microsoft manages the underlying application infrastructure and automatically patches the operating system, maintaining them to the highest standard.
See Microsoft's What is PaaS? to learn more about cloud platform services and Shared Responsibility Model for more information on our use of Azure.